中文 | English
网站首页
关于协会
协会简介
产品分会
副理事长单位
理事单位
基地建设
资讯中心
协会动态
协会公告
行业资讯
国际交流
政策法规
技术探讨
信息中心
市场行情
五金数据
协会会刊
进出口统计
质量标准
质量标准信息
通知公告
五标委信息
TC174
TC410
协会会刊
会刊列表
会员中心
入会申请
会员动态
企业家风采
展会专栏
展会信息
展商风采
中国国际五金展
中国国际厨卫家居博览会
中国国际建筑五金、紧固件展览会
中国国际锁具安防门业产品展览会
德国科隆国际五金博览会
金勾
CIHS创新优品
凯博创新优品
联系我们
联系我们
网站首页
关于协会
协会简介
产品分会
副理事长单位
理事单位
基地建设
资讯中心
协会动态
协会公告
行业资讯
国际交流
政策法规
技术探讨
信息中心
市场行情
五金数据
协会会刊
进出口统计
质量标准
质量标准信息
通知公告
五标委信息
TC174
TC410
协会会刊
会刊列表
会员中心
入会申请
会员动态
企业家风采
展会专栏
展会信息
展商风采
中国国际五金展
中国国际厨卫家居博览会
中国国际建筑五金、紧固件展览会
中国国际锁具安防门业产品展览会
德国科隆国际五金博览会
金勾
CIHS创新优品
凯博创新优品
联系我们
联系我们
资讯中心
资讯中心
协会动态
>
协会公告
>
行业资讯
>
国际交流
>
政策法规
>
技术探讨
>
技术探讨
您的位置:
主页
>
资讯中心
>
技术探讨
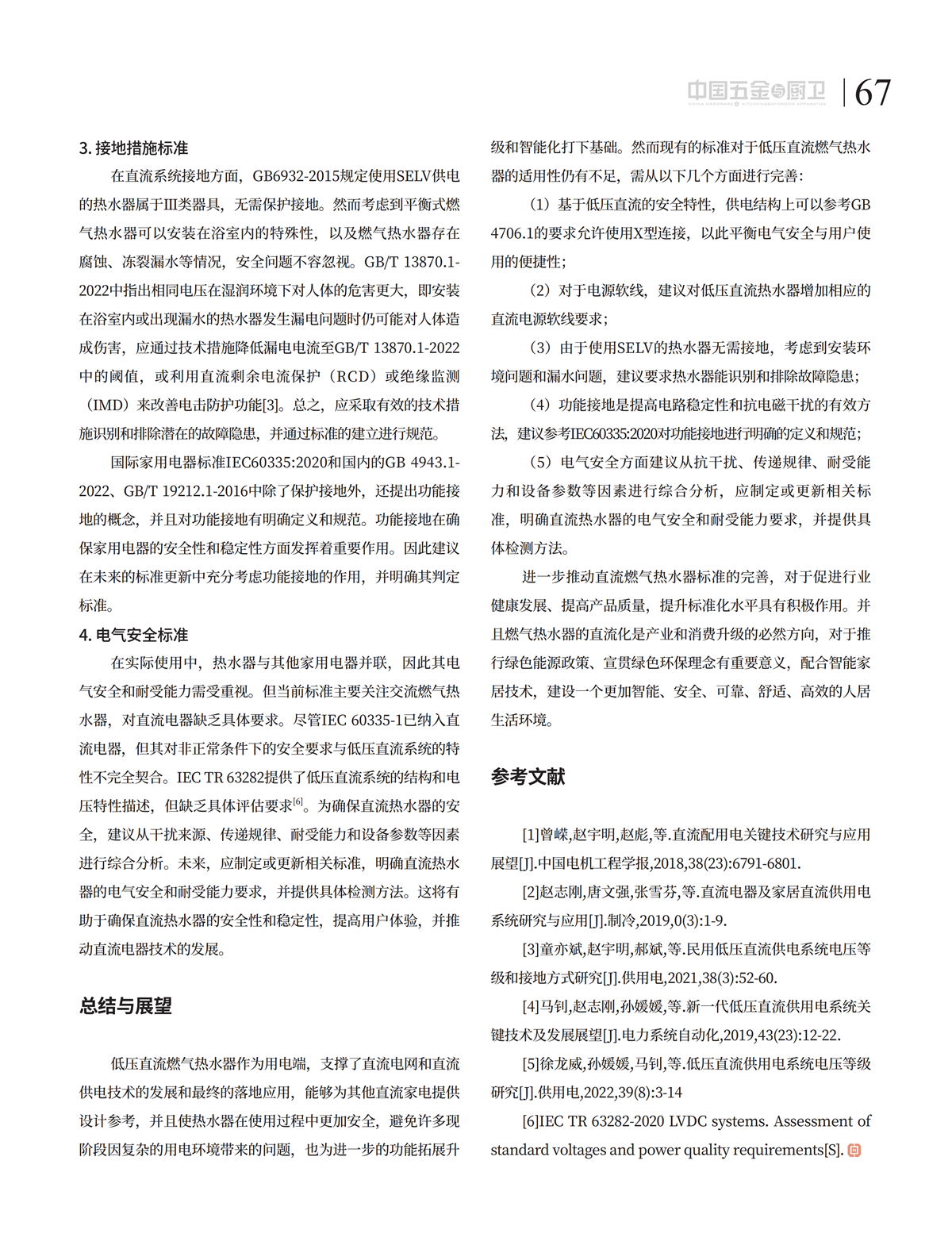
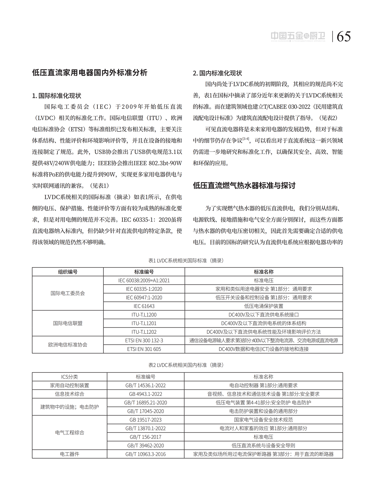
低压直流燃气热水器标准分析与探讨
2025-06-20
返回列表
上一篇:
没有了
下一篇:
螺钉旋具 一字槽螺丝批弯曲试验方法解读
网站首页
关于协会
资讯中心
信息中心
质量标准
协会会刊
会员中心
展会专栏
联系我们
电话:010-67770641
传真:010-67774414
邮箱:sujingg@126.com
投稿邮箱:zhangchuan1991@163.com
地址:北京市朝阳区百子湾路16号百子园5号楼C座903
Copyright © 中国五金制品协会 版权所有 备案号:
京ICP备15032478号
京公网安备110105019836